This is a preprint (not yet submitted to a journal) of a manuscript that examines the validity of the race IAT as a measure of in-group and out-group attitudes for African and White Americans. We show that research on intergroup relationships and attitudes benefits from insights (insights by means of being inside the experience) by African Americans that are often ignored by White psychologists. Data and Syntax are here (https://osf.io/rvfz8/)
The Race Implicit Association Test is Biased: Most African Americans Have Positive Attitudes Towards Their In-Group
Ulrich Schimmack
University of Toronto Mississauga
Alicia Howard
Music Wellbeing
Abstract
Explicit ratings of attitudes show a preference for the in-group for African Americans and White participants. However, the average score of African Americans on the race Implicit Association Test is close to zero. This finding has been interpreted as evidence that many African Americans have unconsciously internalized negative attitudes towards their group. We conducted a multi-method study of this hypothesis with various implicit measures (Single-Target IAT, Evaluative Priming, Affective Misattribution Procedure) that distinguish between in-group and out-group attitudes. Our main finding is that African Americans have positive attitudes towards their in-group on a latent factor that reflects the valid variance across measures. In addition, the race IAT scores of African Americans are unrelated to in-group and out-group attitudes. Moreover, White American’s race IAT scores are biased and exaggerate in-group preferences. These findings are discussed in terms of the unique aspects of the race IAT that may activate cultural stereotypes. The results have ethical implications for the practice of providing individuals with feedback about their unconscious biases with an invalid measure. It is harmful to African Americans to suggest that they unconsciously dislike African Americans and to exaggerate prejudice of White Americans. Ongoing discrimination may be better explained by explicit prejudice of a minority of White Americans than pervasive, uncontrollable implicit biases of most White Americans.
Introduction
With 1,277 citations in WebOfScience, Jost, Banaji, and Nosek’s (2004) article “A Decade of System Justification Theory: Accumulated Evidence of Conscious and Unconscious Bolstering of the Status Quo” is easily the most cited article in the journal Political Psychology. The second most cited article has less than half the number of citations (523 citations). The abstract of this influential article states the authors’ main thesis clearly and succinctly. They postulate a general motive to support the existing social order. This motive contributes to internalization of inferiority of disadvantaged groups. Most important for this article is the claim that this internalization of inferiority is “observed most readily at an implicit, nonconscious level of awareness” (p. 881).
The theory is broadly applied to a wide range of stigmatized groups and its validity has to be evaluated for each group individually. Our focus is on the African American community. Jost et al. (2004) assume that system justification theory is applicable to African Americans because they show different evaluations of their in-group on explicit measures and on the Implicit Association Test (IAT; Greenwald, McGhee, & Schwartz, 1998). On explicit measures, like the feeling thermometer, African Americans show higher in-group favoritism than White Americans (standardized mean differences d = .8 vs. .6). However, IAT scores show greater in-group favoritism for White Americans than for African Americans (d = .9 vs. 0). IAT scores close to zero for African Americans have been interpreted as evidence that “sizable proportions of members of disadvantaged groups – often 40% to 50% or even more exhibit implicit (or indirect) biases against their own group and in favor of more advantaged groups” (Jost, 2019, p. 277).
This pattern of results is based on large samples and has been replicated in several studies. Thus, we are not questioning the empirical facts. Our concern is that Jost and colleagues misinterpret these results. In the early 2000s, it was common to assume that explicit and implicit group evaluations reflect different constructs (Nosek, Greenwald, & Banaji, 2005). This dual-attitude model allows for different evaluations of the in-group at a conscious and an unconscious level. Evidence for this model rested mostly on the finding that race IAT scores and self-ratings are only weekly correlated, r ~ .2 (Hofmann, Gawronski, Gschwendner, Le, & Schmitt, 2005). However, these studies did not correct for measurement error. After correcting for measurement error, the correlation increases to r = .8 (Schimmack, 2021a). The race IAT also has little incremental predictive validity over explicit measures (Schimmack, 2021b). This new evidence renders it less likely that explicit and implicit attitudes can diverge. In fact, there exists no evidence that attitudes are hidden from consciousness. Thus, there may be an alternative explanation for African Americans’ scores on the race IAT.
White Psychologists’ Theorizing about African Americans
Before we propose an alternative explanation for African Americans’ neutral scores on the race IAT, we would like to make the observation that Jost et al.’s (2004) claims about African Americans follow a long tradition of psychological research on African Americans by mostly White psychologists. Often this research ignores the lived experience of African Americans, which often leads to false claims (cf. Adams, 2010). For example, since the beginning of psychology, White psychologists assumed that African Americans have low self-esteem and proposed several theories for this seemingly obvious fact. However, in 1986 Rosenberg ironically pointed out that “everything stands solidly in support of this conclusion except the facts.” Since then, decades of research have shown that African Americans have the same or even higher self-esteem than White Americans (Twenge & Crocker, 2002). Just like White theorists’ claims about self-esteem, Jost et al.’s claims about African Americans’ unconscious are removed from African Americans’ own understanding of their culture and identity and disconnected from other findings that are in conflict with the theory’s predictions. The only empirical support for the theory is the neutral score of African Americans on the race IAT.
African American’s Resilience in a Culture of Oppression
We are skeptical about the claim that most African-Americans secretly favor the out-group based on the lived experience of the second author. Alicia Howard is an African-American from a predominantly White, small town in Kentucky. She grew up surrounded by a large family and attended a Black church. Her identity was shaped by role-models from this Black in-group and not by some idealized abstract image of the White out-group. Also, contrary to the famous doll-studies from the 1960s, she had White and Black dolls and got excited when a new Black doll came out. Alicia studied classical music at the historically Black college and university Kentucky State University. Even though her admired composers like Rachmaninov were White, she looked up to Black classical musicians like Andre Watts, Kathleen Battle, Leontyne Price, and Jesse Norman as role models. It is of course possible that her experiences are unique and not representative of African-Americans. However, no one in her family or among her Black friends showed signs that they preferred to be White or liked White people more than Black people. In small towns, the lives of Black and White people are also more similar than in big cities. Therefore, the White out-group was not all that different from the Black in-group. Although there are Black individuals who seem to struggle with their Black identity, there are also White people who suffer from White guilt or assume a Black identity for other reasons. Thus, from an African American perspective, system justification theory does not seem to characterize most African Americans’ attitudes to their in-group.
The Race IAT Could Be Biased
We are not the first to note that the race IAT may not be a pure measure of attitudes (Olson & Fazio, 2004). The nature of the task may activate cultural stereotypes that are normally not activated when African Americans interact with each other. As a result, the mean score of African Americans on the race IAT may be shifted towards a pro-White bias because negative cultural stereotypes persist in US American culture. The same influence of cultural stereotypes would also enhance the pro-White bias for White Americans. Thus, an alternative explanation for the greater in-group bias for White Americans than for African Americans on the race IAT is that attitudes and cultural stereotypes act together for White Americans, whereas they act in opposite directions for African Americans.
One way to test this hypothesis is to examine in-group biases with alternative implicit measures that do not activate stereotypes. The most widely used alternative implicit measures are the Affective Misattribution Procedure (AMP; Payne, Cheng, Govorun, & Stewart, 2005) and the evaluative priming task (EPT, Fazio, Jackson, Dunton, & Williams, 2005). Only recently it has been noted that these implicit measures produce different results (Teige-Mocigemba, Becker, Sherman, Reichardt, & Klauer, 2017). A study in the United States, examined the differences between African American and White respondents on three implicit measures (Figure 1, Bar-Anan & Nosek, 2014).

Known-group differences are much more pronounced for the race IAT than the other two implicit tasks. The authors interpret this finding as evidence that the race IAT has higher validity. That is, under the assumption that (mostly) White participants have a strong preference for their in-group, a positive mean is predicted, and the more positive the mean is, the more valid a measure is. However, alternative explanations are possible. One alternative explanation is that only the race IAT activates cultural stereotypes and produces a high pro-White mean as a result. In contrast, the other tasks are better measures of attitudes and the results show that prejudice is much less pronounced than the race IAT suggests. That is, the race IAT is biased because it activates cultural stereotypes that are not automatically activated with other implicit tasks.
Another limitation of the race IAT is that preferences for the in-group and the out-group are confounded. In contrast, the other two tasks can be scored separately to obtain measures of the strength of preferences for the in-group and the out-group. This is particularly helpful to make sense of the neutral score of African Americans on the race IAT. One explanation for a weaker in-group bias is simply that African Americans are less biased against the out-group than White Americans. Thus, a better test of African Americans’ attitudes towards their own group is to examine how positive or negative African American’s responses are to African American stimuli.
In short, published studies reveal that different implicit tasks produce different results and that the race IAT shows stronger pro-White biases than other tasks. However, it has not been systematically explored whether this finding reveals higher or lower validity of the race IAT. We used Bar-Anan and Nosek’s (2014) data to explore this question.
Method
Data
The data are based on a voluntary online sample. The total sample size is large (N = 23,413). However, participants completed only some of the tasks that included implicit measures of political orientation and self-esteem. Table 1 shows the number of African American and White participants for six measures.

Measures
Race IAT. The race IAT is the standard Implicit Association Test, although the specific stimuli that represent the African American group and the White American group were different. However, this does not appear to have influenced responses as seen by similar means for African American and White American participants. The race IAT was scored so that higher values represented a pro-White bias for White participants and a pro-Black bias for Black participants.
Single Target IAT. The single-target IAT (ST-IAT) is a variation of the race IAT. The main difference is that participants only have to classify one racial group along with classifications of positive and negative stimuli. As a result, the ST-IAT reflects only evaluations of one group and provides distinct information about evaluations of the in-group and out-group. It is particularly interesting how Black participants perform on the in-group ST-IAT with Black targets. System justification theory predicts a score close to zero that would reflect an over all neutral attitude and at least 50% of participants who may hold negative views of the in-group.
Evaluative Priming Task. The Evaluative Priming Task (EPT) was developed by Fazio et al. (1995). In a practice block, participants classified words as “good” or “bad.” In the next three blocks, target stimuli were primed with pictures of African American and White Americans. In-group bias was the response time to same-group primes for negative words minus response times to same-group primes for positive words. Out-group bias was the response time to other-group primes for negative words minus response times to other-group primes for positive words.
Affective Misattribution Procedure. The Affective Misattribution was invented by Payne et al. (2005). Pictures of African Americans or White Americans are quickly followed by a Chinese character and a mask. Participants are instructed to rate the Chinese character as more or less pleasant than the average Chinese character. They were instructed not to let the pictures influence their evaluation of the target stimuli. The in-group score was the percentage of more pleasant responses after an in-group picture. The out-group score was the percentage of more pleasant responses after an out-group picture.
Feeling Thermometer. Self-reports of in-group and out-group attitudes were measured with feeling thermometers. Participants rated how warm or cold they feel toward the in-group and the out-group on an 11-point scale ranging from 0 = coldest feelings to 10 = warmest feelings.
For all measures, participants scores were divided by the standard deviation so that means can be interpreted as standardized effect sizes assuming that a mean of zero reflects a neutral attitude, positive scores reflect positive attitudes, and negative scores reflect negative attitudes.
Results
The data were analyzed using structural equation modeling with MPLUS8.2 (Muthen & Muthen (2017), A multi-group model was specified with African Americans and White Americans as separate groups. The model was developed iteratively using the data. Thus, all results are exploratory and require validation in a separate sample. Due to the small number of Black participants, it was not possible to cross-validate the model with half of the sample. Moreover, tests of group differences have low power and a study with a larger sample of African Americans is needed to test equivalence of parameters. Cherry picking of data, models, and references undermines psychological science. To avoid this problem, we also constructed a model that assumes some implicit measures are biased and inflate in-group attitudes of African Americans. To identify the means of the latent in-group and out-group factors, we chose the single-target IAT because it shows the least positive attitudes of African Americans towards their in-group. We then freed other parameters to maximize model fit. We then freed other parameters to maximize model fit. The data, input syntax, and the full outputs have been posted online (https://osf.io/rvfz8/).
Preferred Model
Overall fit of the final model meets standard fit criteria (RMSEA < .06, CFI > .95), CFI (78) = 133.37, RMSEA = .012, 90%CI = .009 to .016, CFI = .981. However, models with low coverage (many missing data) may overestimate model fit. A follow-up study that administers all tasks to all participants should be conducted to provide a stronger test of the model. Nevertheless, the model is parsimonious and there were no modification indices greater than 20. This suggests that there are no major discrepancies between the model and the data.
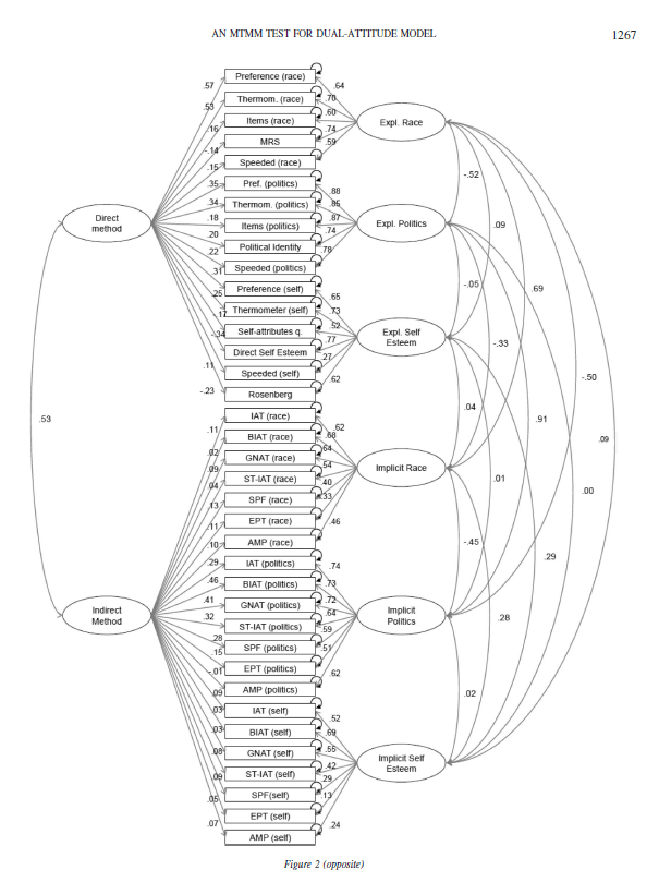
Figure 2 shows a measurement of attitudes towards the in-group and out-group. The key unobserved variables in this model are the attitude towards the in-group factor (ig) and the attitude towards the out-group factor (og). Each construct is measured with four indicators, namely scores on the single-target IAT (satig/satog), scores on the evaluative priming task (epig, epog), scores on the affective misattribution procedure (ampig/ampog), and scores on the explicit feeling thermometer ratings (thermoig/thermoog). For ease of interpretation, Figure 2 shows standardized coefficients that range from -1 to 1.

The first finding is that loadings of the measures on the IG factor (.3-.4) and on the outgroup factor (.4) are modest. They suggest that less than 20% of the variance in a single measure is valid variance. However, the model clearly identified latent factors that show individual differences in attitudes towards in-group and out-group for Black and White Americans. The second noteworthy finding is that loadings for African Americans and White Americans were similar. Thus, the multi-method measurement model was able to identify variation in in-group and out-group attitudes for both groups.
A third finding is that for White participants.54^2 = 29% of the variance in race IAT reflects attitudes towards African Americans (i.e., prejudice). This is a bit higher than previous estimates, which were in the 10% to 20% range (Schimmack, 2021). However, the lower limit of the 95%CI overlapped with this range of possible values, .43^2 = 18%.
Most important is the finding that race IAT scores for African Americans were unrelated to the attitudes towards the in-group and out-group factors. Thus, scores on the race IAT do not appear to be valid measures of African Americans’ attitudes. This finding has important implications for Jost et al.’s (2021) reliance on race IAT scores to make inferences about African Americans’ unconscious attitudes towards their in-group. This interpretation assumed that race IAT scores do provide valid information about African American’s attitudes towards the in-group, but no evidence for this assumption was provided. The present results show 20 years later that this fundamental assumption is wrong. The race-IAT does not provide information about African Americans’ attitudes towards the in-group as reflected in other implicit measures.
An additional interesting finding was that in-group and out-group attitudes were unrelated. This suggests that prejudice does not enhance pro-White attitudes for White participants. It also suggests that Black pride does not have to devalue the White outgroup.
Finally, the model shows that three methods show strong method variance. All three methods measured in-group and out-group attitudes within a single experimental block. The main difference is the single-target IAT that is conducted once with one target (Black) and once with the other target (White). Separating the assessment of in-group and out-group attitudes for the other tasks might reduce the amount of systematic measurement error. However, less systematic measurement error does not seem to translate into more valid variance as the single-target IAT was not more valid than the other measures. The results for the commonly used feeling thermometer are particularly noteworthy. While this measure shows some modest validity, the present results also show that this single-item measure has poor psychometric properties. An important goal for future research is to develop more valid measures of attitudes towards in-groups and out-groups. Until then, researchers should use a multi-method approach.
Figure 3 shows the model for the means. While standardized coefficients are easier to interpret for the measurement model, means are easier to interpret in the units of the measures, which were scaled so that means can be interpreted as Cohen’s d values.

The most important finding is that African Americans’ mean for the in-group factor is positive, d = 1.07, 95%CI = 0.98 to 1.16. Thus, the data provide no support for the claim that most African Americans evaluate their in-group negatively. With a normal distribution centered at 1.07, only 14% of African Americans would have a negative (below 0) attitude towards the in-group. White Americans also show a positive evaluation of the in-group, but to a lesser extent, d = 0.62; 95%CI = 0.58, 0.66. The confidence intervals are tight and clearly do not overlap, and constraining these two coefficients to be equal reduced model fit, chi2(79) = 228.43, Δchi2(1) = 95.06, p = 1.85e-22. Thus, this model suggests that African Americans have an even more positive attitude towards their in-group than White Americans.
As expected, out-group attitudes are less positive than in-group attitudes for both groups. Also expected was the finding that out-group attitudes of African Americans, d = .42, 95%CI , are more favorable than out-group attitudes of White Americans, d = .20, 95%CI. However, even White Americans’ out-group attitudes are on average positive. This finding is in marked contrast to the common finding with the race IAT that most White Americans show a pronounced pro-White bias, which has often been interpreted as evidence of widespread prejudice. However, this interpretation is problematic for two reasons. First, it confounds in-group and out-group attitudes. Prejudice is defined as White American’s attitude towards African Americans. The race IAT is not a direct measure of prejudice because it measures relative preferences. Of course, in-group favoritism alone can lead to discrimination and racial disparities when one group is dominant, but these consequences can occur without actual prejudice against African Americans. The present results suggest that African American also have an in-group bias. Thus, it is important to distinguish between in-group favoritism, which applies to both groups, from prejudice which applies uniquely to White Americans towards African Americans.
The bigger problem for the race IAT is that White Americans’ scores on the race IAT are systematically biased towards a pro-White score, d = .78, whereas African Americans’ scores are only slightly biased towards a pro-Black score, d = -.19. This finding shows that IAT scores provide misleading information about the amount of in-group favoritism. Thus, support for the system justification theory rests on a measurement artifact.
Alternative Model
It is possible that our modeling decisions exaggerated the positivity of African Americans’ in-group attitudes. To address this concern, we tried to find an alternative model that fits the data with the lowest amount of African American’s in-group bias. This alternative model fit the data as well as our preferred model, CFI (77) = 134.24, RMSEA = .013, 90%CI = .009 to .016, CFI = .980. Thus, the data cannot distinguish between these two models. The covariance structure was identical. Thus, we only present the means structure of the model (Figure 4).

The main difference between the models is that African Americans’ attitudes towards the ingroup are less favorable (d = 1.07 vs. d = .54). The discrepancy is explained by the assumptions that African Americans have a positive bias on the feeling-thermometer and by assuming that African Americans’ responses to White targets on the AMP are negatively biased (ampog = -.72). The most important finding is that African Americans’ in-group attitudes remain positive, d = .54, although they are now slightly less favorable than White Americans’ in-group attitudes, d = .62.
Proponents of system justification theory might argue that attitudes towards the in-group have to be evaluated in relative terms. Viewed from this perspective, the results still show relatively more in-group favoritism for White Americans, d = .62 – .20 = .42 than African Americans, d = .54 – .40 = .14. However, out-group attitudes contribute more to this difference, d = .40 = .20 = .20, than in-group differences, d = .62 – .54 = .08. Thus, one reason for the difference in relative preferences is that African Americans attitudes towards Whites are more positive than White Americans’ attitudes towards African Americans. It would be a mistake to interpret this difference in evaluations of the out-group as evidence that African Americans have internalized negative stereotypes about their in-group.
The alternative model does not alter the fact that scores on the race IAT are biased and provide misleading information about in-group and out-group attitudes.
Discussion
After its introduction in 1998, the Implicit Association Test has been quickly accepted as a valid measure of attitudes that individuals are unwilling or unable to report on self-report measures. Mean scores of White Americans were interpreted as evidence that prejudice is much more widespread and severe than self-report measures suggest. Mean scores of African Americans were interpreted as evidence of unconscious self-loathing. The present results suggest that millions of African American and White visitors of the Project Implicit website were given false feedback about their attitudes. For White Americans, the race IAT does appear to reflect individual differences in out-group attitudes (prejudice). However, the scoring of the IAT in terms of deviations from a value of zero is invalid because the mean is biased towards pro-White scores. Even the amount of valid variation is modest and insufficient to provide individualized feedback.
Implications for African American’s In-Group and Out-Group Attitudes
Our investigation started with the surprising suggestions that African Americans are motivated to justify racism and are supposed to have internalized negative stereotypes and attitudes towards their group. This view of African Americans is detached from their history and evidence of high self-esteem among African Americans. The only evidence for this claim was the finding that African Americans do not show a strong in-group preference on the race IAT.
Our results suggest that this finding is due to the low validity of the race IAT as a measure of African Americans’ attitudes. African American’s race IAT scores were unrelated to their in-group attitudes and out-group attitudes as measured by other measures, including the single-target variant of the IAT.
This raises the question in which way the race IAT differs from other measures. We are not the first to suggest that the race IAT activates negative cultural stereotypes (Olson & Fazio, 2004). These stereotypes are known to African Americans and may influence their performance on the IAT, even if African Americans do not endorse these stereotypes and these stereotypes are rarely activated in real life. Thus, the mean close to zero may not reflect the fact that 50% of African Americans have negative attitudes towards their group. Rather, it is possible that the neutral score reflects a balanced influence of positive attitudes and negative stereotypes.
Another noteworthy difference between other implicit tasks and the race IAT is that other tasks rely on pictures of individual members to elicit a valenced response. In contrast, the race IAT focuses on the evaluation of the abstract category “Black.” It is possible that African Americans have more positive attitudes to (pictures of) members of the group than to the concept of being “Black,” which is a fuzzy category at best. Similarly, old people seem to have a negative attitude to the concept of being “old,” but this does not imply that they do not like old people. This has important implications for the predictive validity of the IAT. In everyday life, we encounter individuals and not abstract categories. Thus, even if the race IAT were a valid measure of attitudes towards abstract categories, it would be a weak predictor of actual behaviors.
In sum, the only empirical support for system justification theory was African Americans’ neutral score on the race IAT. We show that the race IAT lacks validity and that African Americans have positive attitudes towards their in-group on all other measures. We also find that they have positive attitudes towards the White outgroup. This has important implications for the assessment of racial attitudes of White participants. If most White participants have negative attitudes towards Black people and these attitudes consistently influence White Americans behaviors, African Americans would experience discrimination from most White Americans. In this case, we would expect negative attitudes towards the out-group. As the data show, this is not the case. This does not mean that discrimination is rare. Rather, it is possible that most acts of discrimination are committed by a relatively small group of White Americans (Campbell & Brauer, 2021).
Implications for White American’s In-Group and Out-Group Attitudes
Banaji and Greenwald’s (2013) popular book was largely responsible for claims that implicit bias is real, widespread, and explains racial discrimination. The book ends with several conclusions. Two conclusions are widely accepted among social psychologists and a majority of US Americans, namely Black disadvantage exists and racial discrimination at least partially contributes to this disadvantage. However, other conclusions were not generally accepted and were not clearly supported by evidence, namely attitudes have both reflective and automatic form, people are often unaware of their automatic attitudes, and implicit bias is pervasive, and implicit racial attitudes contribute to discrimination against Black Americans. The claim that implicit biases are widespread was based entirely on the finding that 75% of US Americans show a clear pro-White bias on the race IAT. The present results suggest that this finding is unique to the race IAT and not found with other implicit measures.
Once more, we are not the first to point out that scoring of the race IAT may have exaggerated the pervasiveness of racial biases among White Americans (Blanton et al., 2006, 2009, 2015; Oswald et al., 2013, 2015). However, so far this criticism has fallen on deaf ears and Project Implicit continues to provide individuals with feedback about their race IAT scores. Textbooks proudly point out that over 20 million people have received this feedback, as if this number says something about the validity of the test (Myers & Twenge, 2019).
When visitors might see a discrepancy between their self-views and the test scores, they are informed that this does not invalidate the test because it measures something that is hidden from self-knowledge. The present results suggest that many visitors of the Project Implicit website were given false feedback about their prejudices because even individuals without any negative attitudes towards African Americans end up with a pro-White bias on the race IAT.
This bias can co-exist with evidence that variation in race IAT scores shows some convergent validity with other explicit and implicit measures of individual differences in attitudes towards African Americans. However, variances and means are two independent statistical constructs, and valid variance does not imply that means are valid. Nosek and Bar-Anan (2014) argued that the race IAT is the most valid measure of attitudes because it shows the largest differences in scores between African Americans and White Americans. However, this argument is only valid, if we assume that random measurement error attenuates the differences on other measures. The present study directly tested this assumption and found no evidence for the assumption. Instead, we found that the larger differences between African Americans and White Americans reflects some systematic mean differences that are unique to the race IAT. As noted earlier, a plausible explanation for this systematic bias is that the race IAT activates stereotypes, whereas other measures are purer measures of attitudes.
We hope that our direct demonstration of bias will finally end the practice of providing visitors of the Project Implicit website with misleading information about the validity of the race IAT and misleading information about individuals’ prejudice. There is simply no evidence that prejudice is hidden from honest self-reflection or that such hidden biases are revealed by the race IAT (Schimmack, 2021).
Implications for Future Research
Although our article focuses on the race IAT, the results also have implications for the use and interpretation of the other measures. One advantage of the other measures is that they provide separate information about in-group and out-group attitudes because they avoid the pitting of one group against the other. However, these measures have other problems. Fast reactions to pictures of African Americans and White Americans reflect only first impressions without context. They are also influenced by affective reactions to other aspects such as gender, age, or attractiveness. Thus, these scores may not reflect other aspects of attitudes that are activated in specific contexts. Moreover, the means will depend heavily on the selection of individual pictures. Thus, a lot more work would need to be done to ensure that the picture sets are representative of the whole group. Finally, our results showed that none of the measures had high loadings on the attitude factors. Thus, a single measure has only modest validity.
Unfortunately, psychologists often do not carefully examine the psychometric properties of their measures. Instead, one measure is often arbitrarily chosen and treated as if it were a perfect measure of a construct. Even worse, a specific measure may be chosen from a set of measures because it showed the desired result (John, Loewenstein, & Prelec, 2012). To avoid these problems, we strongly urge intergroup relationship researchers to use a multi-method approach and to use formal measurement models to analyze their data (Schimmack, 2021). This approach will also produce better estimates of effect sizes that are attenuated by random and systematic measurement error.
References
Adams, P. E. (2010). Understanding the Different Realities, Experience, and Use of Self-Esteem Between Black and White Adolescent Girls. Journal of Black Psychology, 36(3), 255–276. https://doi.org/10.1177/0095798410361454
Banaji, M. R., & Greenwald, A. G. (2013). Blindspot: Hidden biases of good people. New York, NY: Delacorte Press.
Bar-Anan, Y., & Nosek, B. A. (2014). A comparative investigation of seven indirect attitude measures. Behavior Research Methods, 46(3), 668–688. https://doi.org/10.3758/s13428-013-0410-6
Blanton, H., Jaccard, J., Gonzales, P. M., & Christie, C. (2006). Decoding the implicit association test: Implications for criterion prediction. Journal of Experimental Social Psychology, 42(2), 192–212. https://doi.org/10.1016/j.jesp.2005.07.003
Blanton, H., Jaccard, J., Klick, J., Mellers, B., Mitchell, G., & Tetlock, P. E. (2009). Strong claims and weak evidence: Reassessing the predictive validity of the IAT. Journal of Applied Psychology, 94(3), 567–582.
Blanton, H., Jaccard, J., Strauts, E., Mitchell, G., & Tetlock, P. E. (2015). Toward a meaningful metric of implicit prejudice. Journal of Applied Psychology, 100(5), 1468–1481. https://doi.org/10.1037/a0038379
Campbell, M. R., & Brauer, M. (2021). Is discrimination widespread? Testing assumptions about bias on a university campus. Journal of Experimental Psychology: General, 150(4), 756–777. https://doi.org/10.1037/xge0000983
Fazio, R. H., Jackson, J. R., Dunton, B. C., & Williams, C. J. (1995). Variability in automatic activation as an unobtrusive measure of racial attitudes: A bona fide pipeline? Journal of Personality and Social Psychology, 69(6), 1013–1027. https://doi.org/10.1037/0022-3514.69.6.1013
Greenwald, A. G., McGhee, D. E., & Schwartz, J. L. K. (1998). Measuring individual differences in implicit cognition: The Implicit Association Test. Journal of Personality and Social Psychology, 74, 1464–1480.
John, L. K., Loewenstein, G., & Prelec, D. (2012). Measuring the prevalence of questionable research practices with incentives for truth telling. Psychological Science, 23(5), 524–532. https://doi.org/10.1177/0956797611430953
Jost, J. T. (2019). A quarter century of system justification theory: Questions, answers, criticisms, and societal applications. British Journal of Social Psychology, 58(2), 263–314. https://doi.org/10.1111/bjso.12297
Jost, J. T., Banaji, M. R., & Nosek, B. A. (2004). A Decade of System Justification Theory: Accumulated Evidence of Conscious and Unconscious Bolstering of the Status Quo. Political Psychology, 25(6), 881–919. https://doi.org/10.1111/j.1467-9221.2004.00402.x
Hofmann, W., Gawronski, B., Geschwendner, T., Le, H., & Schmitt, M. (2005). A meta-analysis on the correlation between the Implicit Association Test and explicit self-report measures. Personality and Social Psychology Bulletin, 31, 1369–1385. doi:10.1177/0146167205275613
Muthén, L.K. and Muthén, B.O. (1998-2017). Mplus User’s Guide. Eighth Edition. Los Angeles, CA: Muthén & Muthén
Myers, D. & Twenge, J. (2019). Social psychology (13th edition). McGraw Hill.
Nosek, B. A., Greenwald, A. G., & Banaji, M. R. (2005). Understanding and Using the Implicit Association Test: II. Method Variables and Construct Validity. Personality and Social Psychology Bulletin, 31(2), 166–180. https://doi.org/10.1177/0146167204271418
Olson, M. A., & Fazio, R. H. (2004). Reducing the Influence of Extrapersonal Associations on the Implicit Association Test: Personalizing the IAT. Journal of Personality and Social Psychology, 86(5), 653–667. https://doi.org/10.1037/0022-3514.86.5.653
Oswald, F. L., Mitchell, G., Blanton, H., Jaccard, J., & Tetlock, P. E. (2013). Predicting ethnic and racial discrimination: A meta-analysis of IAT criterion studies. Journal of Personality and Social Psychology, 105(2), 171–192. https://doi.org/10.1037/a0032734
Oswald, F. L., Mitchell, G., Blanton, H., Jaccard, J., & Tetlock, P. E. (2015). Using the IAT to predict ethnic and racial discrimination: Small effect sizes of unknown societal significance. Journal of Personality and Social Psychology, 108(4), 562–571. https://doi.org/10.1037/pspa0000023
Payne, B. K., Cheng, C. M., Govorun, O., & Stewart, B. D. (2005). An inkblot for attitudes: Affect misattribution as implicit measurement. Journal of Personality and Social Psychology, 89(3), 277–293. https://doi.org/10.1037/0022-3514.89.3.277
Rosenberg, M. (1986). Conceiving the self. Malabar, FL: Robert E. Krieger.
Schimmack, U. (2021a). The Implicit Association Test: A Method in Search of a Construct. Perspectives on Psychological Science, 16(2), 396–414. https://doi.org/10.1177/1745691619863798
Schimmack, U. (2021). Invalid Claims About the Validity of Implicit Association Tests by Prisoners of the Implicit Social-Cognition Paradigm. Perspectives on Psychological Science, 16(2), 435–442. https://doi.org/10.1177/1745691621991860
Teige-Mocigemba, S., Becker, M., Sherman, J. W., Reichardt, R., & Christoph Klauer, K. (2017). The affect misattribution procedure: In search of prejudice effects. Experimental Psychology, 64(3), 215–230. https://doi.org/10.1027/1618-3169/a000364
Twenge, J. M., & Crocker, J. (2002). Race and self-esteem: Meta-analyses comparing Whites, Blacks, Hispanics, Asians, and American Indians and comment on Gray-Little and Hafdahl (2000). Psychological Bulletin, 128(3), 371–408. https://doi.org/10.1037/0033-2909.128.3.371




























