This is Part 5 of the blog series on the monster model of well-being. The first parts developed a model of well-being that related life-satisfaction judgments to affect and domain satisfaction. I then added the Big Five personality traits to the model (Part 4). The model confirmed/replicated the key finding that neuroticism has the strongest relationship with life-satisfaction, b ~ .3. It also showed notable relationships with extraversion, agreeableness, and conscientiousness. The relationship with openness was practically zero. The key novel contribution of the monster model is to trace the effects of the Big Five personality traits on well-being. The results showed that neuroticism, extraversion, and agreeableness had broad effects on various life domains (top-down effects) that mediated the effect on global life-satisfaction (bottom-up effect). In contrast, conscientiousness was only instrumental for a few life domains.
The main goal of Part 5 is to examine the influence of personality traits at the level of personality facets. Various models of personality assume a hierarchy of traits. While there is considerable disagreement about the number of levels and the number of traits on each level, most models share a basic level of traits that correspond to traits in the everyday language (talkative, helpful, reliable, creative) and a higher-order level that represents covariations among basic traits. In the Five factor model, the Big Five traits are five independent higher-order traits. Costa and McCrae’s influential model of the Big Five recognizes six basic-level traits called facets for each of the Big Five traits. Relatively few studies have conducted a comprehensive examination of personality and well-being at the facet level (Schimmack, Oishi, Furr, & Funder, 2004). A key finding was that the depressiveness facet of neuroticism was the only facet with unique variance in the prediction of life-satisfaction. Similarly, the cheerfulness facet of extraversion was the only extraversion facet that predicted unique variance in life-satisfaction. Thus, the Mississauga family study included measures of these two facets in addition to the Big Five items.
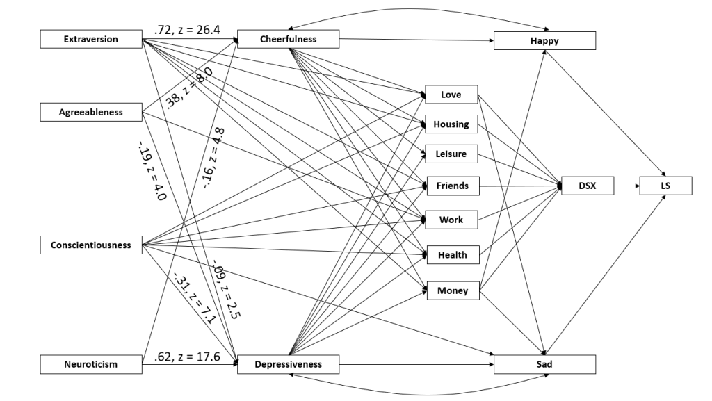
In Part 5, I add these two facets to the monster model of well-being. Consistent with Big Five theory, I allowed for causal effects of Extraversion on Cheerfulness and from Neuroticism to Depressiveness. Strict hierarchical models would assume that each facet is related to only one broad factor. However, in reality basic-level traits can be related to multiple higher-order factors, but not much attention has been paid to secondary loadings of the depressiveness and cheerfulness facets on the other Big Five factors. In one study that controlled for evaluative bias, I found that depressiveness had a negative loading on conscientiousness (Schimmack, 2019). This relationship was confirmed in this dataset. However, additional relations improved model fit. Namely, cheerfulness was related to lower neuroticism and higher agreeableness and depressiveness was related to lower extraversion and agreeableness. Some of these relations were weak and might be spurious due to the use of short three-item scales to measure the Big Five.
The monster model combines two previous mediation models that link the Big Five personality traits to well-being. Schimmack, Diener, and Oishi (2002) proposed that affective experiences mediate the effects of extraversion and neuroticism. Schimmack, Oishi, Furr, and Funder (2004) suggested that the Depressiveness and Cheerfulness facets mediate the effects of Extraversion and Neuroticism. The monster model proposes that extraversion’s effect is mediated by trait cheerfulness which influences positive experiences, whereas neuroticism’s effect is mediated by trait depressiveness which in turn influences experiences of sadness.
When this model was fitted to the data, depressiveness and cheerfulness fully mediated the effect of extraversion and neuroticism. However, extraversion became a negative predictor of well-being. While it is possible that the unique aspects of extraversion that are not shared with cheerfulness have a negative effect on well-being, there is little evidence for such a negative relationship in the literature. Another possible explanation for this finding is that cheerfulness and positive affect (happy) share some method variance that inflates the correlation between these two factors. As a result, the indirect effect of extraversion is overestimated. When this shared method variance is fixed to zero and extraversion is allowed to have a direct effect, SEM will use the free parameter to compensate for the overestimation of the indirect path. The ability to model shared method variance is one of the advantages of SEM over mediation tests that rely on manifest variables and assume perfect measurement of constructs. Figure 1 shows the correlation between measures of trait PA (cheerfulness) and experienced PA (happy) as a curved arrow. A similar shared method effect was allowed for depressiveness and experienced sadness (sad), although it turned out be not significant.

Exploratory analysis showed that cheerfulness and depressiveness did not fully mediate all effects on well-being. Extraversion, agreeableness, and conscientiousness had additional direct relationships on some life-domains that contribute to well-being. The final model remained good overall fit and modification indices did not show notable additional relationships for the added constructs, chi2(1387) = 1914, CFI = .980, RMSEA = .017.
The standardized model indirect effects were used to quantify the effect of the facets on well-being and to quantify indirect and direct effects of the Big Five on well-being. The total effect of Depressiveness was b = -.47, Z = 8.8. About one-third of this effect was directly mediated by sadness, b = -.19. Follow-up research needs to examine how much of this relationship might be explained by risk factors for mood disorders as compared to normal levels of depressive moods. Valuable new insights can emerge from integrating the extensive literature on depression and life-satisfaction. The remaining effects were mediated by top-down effects of depressiveness on domain satisfactions (Payne & Schimmack, 2020). The present results show that it is important to control for these top-down effects in studies that examine the bottom-up effects of life domains on life-satisfaction.
The total effect of cheerfulness was as large as the effect of depressiveness, b = .44, Z = 6.6. Contrary to depressiveness, the indirect effect through happiness was weak, b = .02, Z = 0.6 because happy did not make a significant unique contribution to life-satisfaction. Thus, all of the effects were mediated by domain satisfaction.
In sum, the results for depressiveness and cheerfulness are consistent with integrated bottom-up-top-down models that postulate top-down effects of affective dispositions on domain satisfaction and bottom-up effects from domain satisfaction to life-satisfaction. The results are only partially consistent with models that assume affective experiences mediate the effect (Schimmack, Diener, & Oishi, 2002).
The effect of neuroticism on well-being, b = -.36, Z = 10.7, was fully mediated by depressiveness, b = -.28 and cheerfulness, b = -.08. Causality is implied by the assumption that neuroticism is a common cause of specific dispositions for anger, anxiety, depressiveness and other negative affects that is made in hierarchical models of personality traits. If this assumption were false, neuroticism would only be a correlate of well-being and it would be even more critical to focus on depressiveness as the more important personality trait related to well-being. Thus, future research on personality and well-being needs to pay more attention to the depressiveness facet of neuroticism. Too many short neuroticism measures focus exclusively or predominantly on anxiety.
Following Costa and McCrae (1980), extraversion has often been considered a second important personality trait that influences well-being. However, quantitatively the effect of extraversion on well-being is relatively small, especially in studies that control for shared method variance. The effect size for this sample was b = .12, a statistically small effect, and a much smaller effect than for its cheerfulness facets. The weak effect was a combination of a moderate positive effect mediated by cheerfulness, b = .32, and a negative effect that was mediated by direct effects of extraversion on domain satisfactions, b = -.23. These results show how important it is to examine the relationship between extraversion and well-being at the facet level. Whereas cheerfulness explains why extraversion has positive effects on well-being, the relationship of other facets with well-being require further investigation. The present results make it clear that a simple reason for positive relationships between extraversion and well-being is the cheerfulness facet. The finding that individuals with a cheerful disposition evaluate their lives more positively may not be surprising or may even appear to be trivial, but it would be a mistake to omit cheerfulness from a causal theory of well-being. Future research needs to uncover the determinants of individual differences in cheerfulness.
Agreeableness had a moderate effect on well-being, b = .21, Z = 5.8. Importantly, the positive effect of agreeableness was fully mediated by cheerfulness, b = .17 and depressiveness, b = .09, with a small negative direct effect on domain satisfactions, b = -.05, which was due to lower work satisfaction for individuals high in agreeableness. These results replicate Schimmack et al.’s (2004) findings that agreeableness was not a predictor of life-satisfaction, when cheerfulness and depressiveness were added to the model. This finding has important implications for theories of well-being that see a relationship between morality, empathy, and prosociality and well-being. The present results do not support this interpretation of the relationship between agreeableness and well-being. The results also show the importance of taking second order relationships more seriously. Hierarchical models consider agreeableness to be unrelated to cheerfulness and depressiveness, but simple hierarchical models do not fit actual data. Finally, it is important to examine the causal relationship between agreeableness and affective facets. It is possible that cheerfulness influences agreeableness rather than agreeableness influencing cheerfulness. In this case, agreeableness would be a predictor but not a cause of higher well-being. However, it is also possible that an agreeable disposition contributes to a cheerful disposition because agreeableness people may be more easily satisfied with reality. In any case, future studies of agreeableness and related traits and well-being need to take potential relationships with cheerfulness and depressiveness into account.
Conscientiousness also has a moderate effect on well-being, b = .19, Z = 5.9. A large portion of this effect is mediated by the Depressiveness facet of Neuroticism, b = .15. Although a potential link between Conscientiousness and Depressiveness is often omitted from hierarchical models of personality, neuropsychological research is consistent with the idea that conscientiousness may help to regulate negative affective experiences. Thus, this relationship deserves more attention in future research. If causality were reversed, conscientiousness would have only a trivial causal effect on well-being.
In short, adding cheerfulness and depressiveness facets to the model provided several new insights. First of all, the results replicated prior findings that these two facets are strong predictors of well-being. Second, the results showed that Big Five predictors are only weak unique predictors of well-being when their relationship with Cheerfulness and Depressiveness is taken into account. Omitting these important predictors from theories of well-being is a major problem of studies that focus on personality traits at the Big Five level. It also makes theoretical sense that cheerfulness and depressiveness are related to well-being. These traits influence the emotional evaluation of people’s lives. Thus, even when objective life circumstances are the same, a cheerful individual is likely to look at the bright side and see the their lives with rose colored glasses. In contrast, depression is likely to color live evaluations negatively. Longitudinal studies confirm that depressive symptoms, positive affect, and negative affect are influenced by stable traits (Anusic & Schimmack, 2016; Desai et al., 2012). Furthermore, twin studies show that shared genes contribute to the correlation between life-satisfaction judgments and depressive symptoms (Nes et al., 2013). Future research needs to examine the biopsychosocial factors that cause stable variation in dispositional cheerfulness and depressiveness that contribute to individual differences in well-being.
Continue here to Part 6.
What is the difference between Cheerfulness and happiness? And what is the difference between Depressiveness and sadness?
Depressiveness and cheerfulness are conceptualized as personality traits; that is, dispositions that influence actual experiences in specific situations.
Happiness and sadness are aggregates of actual experiences across actual situations over a specified time period.
The question is how well judgments can distinguish between the two. I think we need better measures of dispositions.
Right, I understand that was the intent, I’m just not sure how they were measured in a meaningfully different way. Your post doesn’t seem to specify how you measure them, which seems like pretty relevant information here.
Regarding better measures of the dispositions, if we trust people to answer questions accurately, I think I have an idea (which resembles what I’ve also talked about on twitter). Current measures of Depressive/Cheerful dispositions often include items like “I am often down in the dumps” and “I have a lot of fun” (to borrow some items from IPIP). These items obviously refer to aggregates of actual experiences.
However, it seems like one could create a better measure of dispositions by having items that abstract out and replace the actual experiences; items of the form “If , it ” or “If , it “. This way, the items don’t refer to how one feels about one’s actual experiences (which would presumably be an aggregate of actual experiences across actual situations), but instead about how one *would feel* about hypothetical experiences (which better matches the disposition nature of things).
(One could of course also make it more abstract, e.g. IPIP-NEO has “Am not easily amused” which arguably does specify that it is hypothetical but doesn’t specify what kind of hypothetical experience it is…)
I’m not sure if people are capable of answering this in sufficient nuance to distinguish them, though. It seems like they might use actual happiness as a proxy for dispositional happiness, which would introduce a bias…
Ooops, wordpress cut out my comment because I used angle brackets for it. It was supposed to say something like “If {some experience happened} then {I would feel happy}” and “If {some experience happened} then {I would feel sad}”.