In this blog post I report the results of a hierarchical factor analysis of 16 primary openness to experience factors. The data were obtained and made public by Christensen, Cotter, and Silvia (2019). The dataset contains correlations for 138 openness items taken from four different Big Five measures (NEO-PI3; HEXACO, BFAS, & Woo). The sample size was N = 802.
The authors used network analysis to examine the relationship among the items. In the network graph, the authors identified 10 clusters (communities) of items. Some of these clusters combine overlapping constructs in different questionnaires. For example, aesthetic appreciation is represented in all four questionnaires.

This is a good first step, but Figure 1 leaves many questions unanswered. Mainly, it does not provide quantitative information about the relationship of the clusters to each other. The main reason is that network analysis does not have a representation of the forces that bind items within a cluster together. This information was presented in a traditional correlation table based on sum scores of items. The problem with sum scores is that correlations between sum scores can be distorted by secondary loadings. Moreover, there is no formal test that 10 clusters provide an accurate representation of item-relationships. As a result, there is no test of this model against other plausible models. The advantage of structural equation modeling with latent variables is that it is possible to represent unobserved constructs like Openness and to test the fit of a model to the data.
Despite the advantages of structural equation modeling (SEM), many researchers are reluctant to use structural equation modeling for a number of unfortunate reasons. First, structural equation modeling has been called Confirmatory Factor Analysis (CFA). This has led to the misperception that SEM can only be used to test theoretical models. However, it is not clear how one would derive a theoretical that perfectly fits data without exploration. I use SEM to explore the structure of openness without an a priori theoretical model. This is no more exploratory than visual inspection of a network representation of a correlation matrix. There is no good term for this use of SEM because the term exploratory factor analysis is used for a different mathematical model. So, I simply call it SEM.
Another reason why SEM may not be used is that model fit can show that a specified model does not fit the data. It can be time consuming and require thought to create a model that actually fits the data. In contrast, EFA and network models always provide a solution even if the solution is suboptimal. This makes SEM harder to use than other exploratory methods. However, with some openness to new ideas and persistence, it is also always possible to find a fitting model with SEM. This does not mean it is the correct model, but it is also possible to compare models to each other with fit indices.
SEM is a very flexible tool and its capabilities have often not been fully recognized. While higher-order or two-level models are fairly common, models with more than two levels are rare, but can be easily fit to data that have a hierarchical structure. This is a useful feature of SEM because theoretical models have postulated that personality is hierarchically structured with several levels: The global level, aspects, facets, and even more specific traits called nuances below facets. However, nobody has attempted to fit a hierarchical model to see whether Openness has an aspect, a facet, and a nuance level. Christensen et al.’s data seemed ideally suited to examine this question.
One limitation of SEM is that modeling becomes increasingly more difficult as the number of items increases. On the other hand, three items per construct are sufficient to create a measurement model at the lowest level in the hierarchy. I therefore first conducted simple CFA analysis of items belong to the same scale and retained items with high loadings on the primary factor and no notable residual correlations with other items. I did not use the 20 aspect items because they were not designed to measure clean facets of Openness. This way, I only need to fit a total of 48 items for the 16 primary scales of Openness in the three questionnaires:
NEO: Artistic, Ideas, Fantasy, Feeling, Active, Values
HEXACO: Artistic, Inquisitive, Creative, Unconventional
Woo: Artistic, Culture, Tolerance, Creative, Depth, Intellect
Exploratory analysis showed that the creative scales in the HEXACO and Woo measures did not have unique variance and could be represented by a single primary factor. This was also the case for the artistic construct in the HEXACO and Woo measures. However, the NEO artistic items showed some unique variance and were modeled as a distinct construct, although this could just be some systematic method variance in the NEO items.
The final model (MPLUS syntax) had reasonably good fit to the data, RMSEA = .042, CFI = .903. This fit was obtained after exploratory analyses of the data and simply shows that it was possible to find a model that fits the data. A truly confirmatory test would require new data and fit is expected to decrease because the model may have overfitted the data. To obtain good model fit it was necessary to include secondary loadings of items. Cross-validation can be used to confirm that these secondary loadings are robust. All of this is not particularly important because the model is exploratory and provides a first attempt at fitting a hierarchical factor model to the Openness domain.

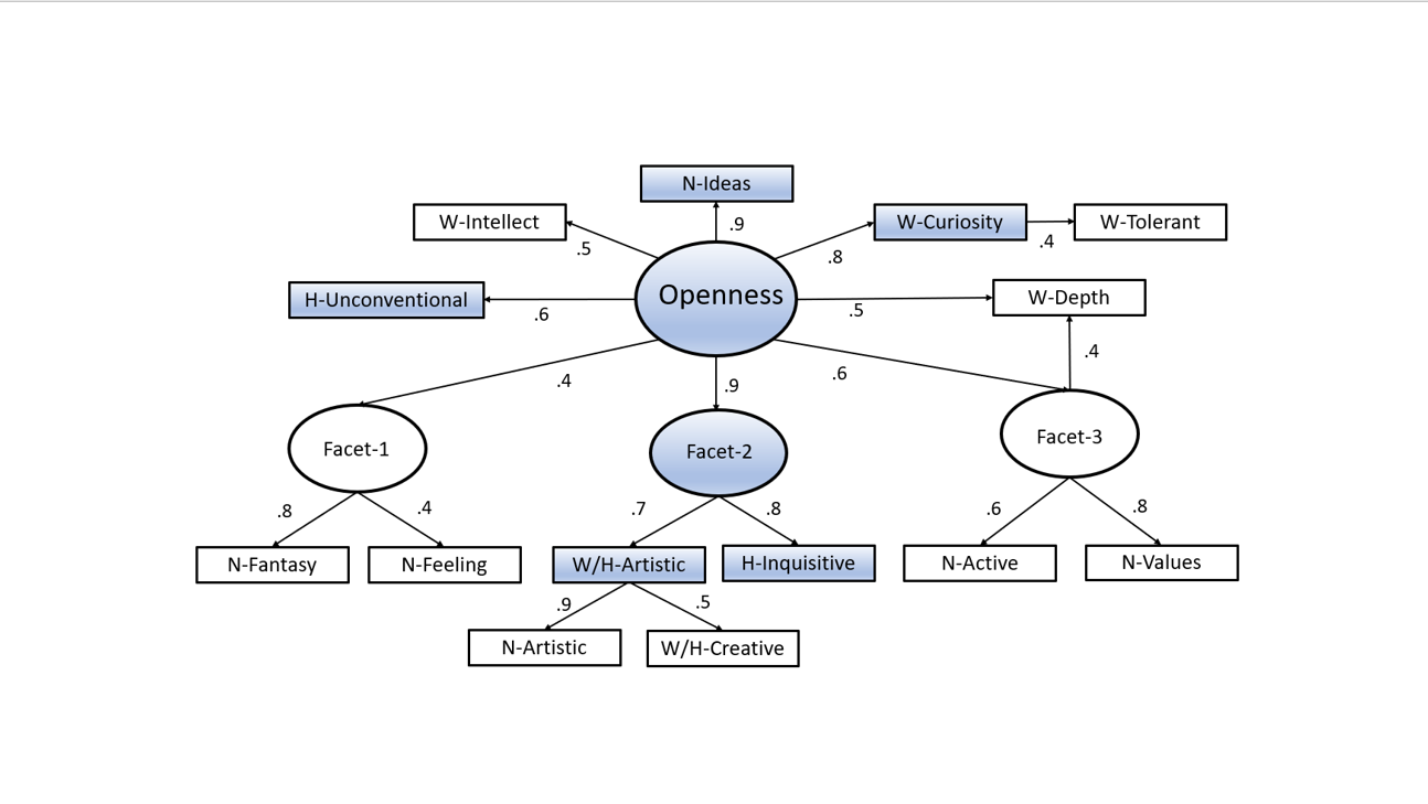
In Figure 2, the boxes represent primary factors that represent the shared variance among three items. The first noteworthy different to the network model is that there are 14 primary constructs compared to 10 clusters in the network model. However, Neo-Artistic (N-Artistic) is strongly related to the W/H-Artistic factor and could be combined while allowing some systematic measurement error in the NEO-items. So, conceptually, there are only 13 distinct constructs. This still leaves three more constructs than the network analysis identified. The reason for this discrepancy is that there is no strict criterion at which point a cluster may reflect to related sub-clusters.
Figure 2 shows a hierarchy with four levels. For example, creativity (W/H-Creative) is linked to Openness through an unmeasured facet (Facet-2) and artistic (W/H-Artistic). This also means that creative is only weakly linked to Openness as the indirect path is the product of the three links, .9 * .7 * .5 = .3. This means that Openness explains only 9% of the variance in the creativity factor.
In factor analysis it is common to use loadings greater than .6 for markers that can be used to measure a construct and to interpret its meaning. I highlighted constructs that are related .6 or higher with the Openness factor. The most notable marker is the NEO-Ideas factor with a direct loading of .9. This suggests that the core feature of Openness is to be open to new ideas. Another marker is Woo’s curiosity factor and mediated by the facet-2 factor, the HEXACO inquisitive factor. So, core features of Openness are being open to new ideas, being curious, and inquisitive. Although these labels sound very similar, the actual constructs are not redundant. The other indicators that meet the .6 threshold are artistic and unconventional.
Other primary factors differ greatly in their relatedness to the Openness factor. Openness to Feeling’s relationship is particularly weak, .4 * .4 = .16, and suggests that openness to feelings is not a feature of Openness or that the NEO-Feelings items are poor measures of this construct.
Finally, it is noteworthy that the model provides no support for the Big Five Aspects Model that postulates a level with two factors between Openness and Openness Factors. It is particularly troubling that the intellect aspect is most strongly related to Woo’s intellectual efficiency factor (W-Intellect, effect size r = .6), and only weakly related to the ideas factor (N-Ideas, r = .2), and the curiosity factor (W-Curious, r = .2). As Figure 2 shows, (self-rated) intellectual abilities are a distinct facet and not a broader aspect with several subordinate facets. The Openness facet is most strongly related to artistic (W/H artistic, r = .4), with weaker relationships to feelings, fantasy, and ideas (all r = .2). The problem with the development of the Big Five Aspects Model was that it relied on Exploratory Factor Analysis that is unable to test hierarchical structures in data. Future research on hierarchical structures of personality should use Hierarchical Factor Analysis.
In conclusion, SEM is capable of fitting hierarchical models to data. It is therefore ideally suited to test hierarchical models of personality. Why is nobody doing this. Orthodoxy has delegated SEM to confirmatory analysis of models that never fit the data because we need to explore before we can build theories. It requires high openness to new ideas, being unconventional, and curiosity, and inquisitiveness to break with conventions and to use SEM as a flexible and powerful statistical tool for data exploration.