Are Republicans more racist? I am not the only one who is asking themselves this question. In 2014, Nate Silver and Allison McCann examined this question using data from the General Social Survey (538.2014). The political landscape has changed since Trump was elected in 2016 and it is interesting to reexamine this question with the latest data.
Like Silver and McCann, I limit the analysis to White respondents because Black voters are much more likely to support the Democratic party. Thus, a trivial reason why Republicans are more likely to be racist is that they are more likely to be White. The more interesting question is whether there is an additional difference between White Republicans and White Democrats.
Political Orientation
The General Social Survey (GSS) asks two questions about political orientation. One question asks about party identification. Responses range from strong democrat to strong republican. To identify conservative Republicans, I classified respondents who responded with “independent – close to Republican”, “not very strong Republican”, and “strong republican” as Republicans.
Another question asks respondents to locate their political orientation on a liberal versus conservative dimension on a 7-point scale ranging from extremely liberal to extremely conservative. To identify conservatives, I combined the three response categories slightly conservative, conservative, and extremely conservative.
Figure 1 shows that responses to these two questions are not perfectly aligned. There are conservative Democrats and liberal Republicans. There are several ways to deal with this inconsistency. I chose to contrast conservative Republicans with the other three groups (liberal Republicans, conservative Democrats, & liberal Democrats).

The GSS also asked about voting behavior in past elections. In the 2018 survey, most conservative Republicans voted for Trump.

Racism
Racism is a loaded word with no clear meaning. While the majority of Democrats considers Donald Trump to be a racist, most Republicans disagree. Yet, we need a term to describe people who do not see or treat Black and White people as equal. Given the history of the United States, it is difficult for a White American to live up to the ideal of racial equality. However, there is variation in the degree to which White Americans treat Black and White people as equal or not. Thus, the question is not whether somebody is a racist or not, but the degree to which White’s treat people equally or unequally.
The GSS includes several questions that measure racism. Some of these questions were discontinued and others were added in later years. I found five questions that were asked in later years that measure racism.
1. Feeling Thermometer.
Feeling thermometers are a widely used measure of racism. One question is about feelings towards Black people. Another question is about feelings towards White people. The difference between these two ratings indicates how much people have more positive feelings towards White people than towards Black people. Feelings are assessed on a 9-point scale ranging from 1 = not at all close to 9 = very close. The difference score can range from -8 to + 8.

The Figure shows that most respondents indicate that they make no difference in their feelings based on race, while some participants report feeling closer to White people.
2. Interracial Marriages
The United States have a long history of racism that is reflected in laws against interracial marriages (Loving vs. Virginia). Even today, some Americans do not approve of interracial marriages. The GSS asks respondents “What about having a close relative marry a Black person? Would you be very in favor of it happening, somewhat in favor, neither in favor nor opposed to it happening, somewhat opposed, or very opposed to it happening?” The Figure shows the distribution of the responses before and after 2016. The results show a decrease in opposition to mixed marriages, but even today many US American are against somebody in their family marrying an African American.

3. Like other Immigrants
The third item asks respondents how much they agree with an item that ignores the special history of slavery, discrimination, and police brutality that African Americans are subjected to. “Irish, Italians, Jewish and many other minorities overcame prejudice and worked their way up. Blacks should do the same without special favors.” Responses are made on a 5-point scale ranging from 1=strongly disagree to 5=strongly agree. The Figure shows that even today a majority of White Americans agree with this statement.

4. Opposing Affirmative Action
One question in the GSS asks about respondents’ attitudes towards affirmative actions.
“Some people say that because of past discrimination, blacks should be given preference in hiring and promotion. Others say that such preference in hiring and promotion of blacks is wrong because it discriminates against whites. What about your opinion — are you for or against preferential hiring and promotion of blacks?” Responses are favor strongly, favor, oppose, and oppose strongly.
It is important to point out that opposition to affirmative actions may be based on other consideration than racism. Nevertheless, the item can be used to measure racism because racists are much more likely to agree with the item than respondents who strive towards racial equality.
The advantage of this item for measuring racism is that it provides opportunity for plausible deniability. It is possible to endorse the item without revealing that the response is motivated by racism. This may explain the high proportion of Americans who express strong opposition to affirmative actions.

5. Spending on Improving the conditions of Blacks
The fifth question is part of a series of questions about public spending. One question asks whether respondents think the government is spending too little or too much on “improving the conditions of Blacks.” As with the previous item, respondents may answer “too much” for several reasons. For example, some may oppose taxation and government spending on anything. Thus, responding “too much” does not directly imply that the response is racially motivated, but individuals who are more racists are more likely to answer “too much.”

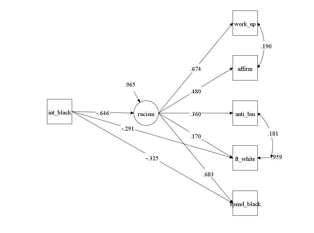
A Measurement Model of Racism
Responses to each of the five items can be influenced by many factors (causes) other than racism. Thus, we cannot simply look at individual items to determine how racist somebody is. Psychologists have developed measurement models to examine whether responses to items are driven by a common cause. Finding evidence for a common cause does not conclusively show that the cause is racism, but it makes it more likely.
The Figure shows the measurement model of racism. In this model racism is an attribute (trait) that varies across individuals. Individuals with high racism are more likely to respond to the five items in ways that express a dislike of African Americans. The numbers next to the arrows show how much a specific item reflects racism. Interestingly, the feeling thermometer is a relatively weak measure of racism. One concern could be that the racism factor is dominated by issues related to money, but the opposition to a black family member shows that that racism is not limited to equity issues.

Another concern is that responses to a survey are different from actual traits. Some respondents may downplay their racism because they are aware that racism is offensive. The GSS makes it possible to test this hypothesis because respondents were sometimes interviewed by Black interviewers. The next figure shows that White respondents respond to the question in a less racist manner when they are interviewed by a black interviewer. This effect is general across all five items, but especially strong for the feeling thermometer and the spending question.

In short, measuring racism is difficult and no single question provides a clear and unambiguous measure of racism. However, there is clear evidence that people respond to the five questions in a consistent manner that is more or less racist, suggesting that the factor underlying their responses can be used as a measure of racism.
Political Orientation and Racism
The next analysis examined differences between conservative republicans and other Americans. The results show that conservative republicans are more racist (.769 standard deviations). In addition, they oppose affirmative actions and spending on Black issues. This shows that politics also influence responses to the items independent of racism, but even when we allow for such extra relationships, there is a strong relationship between identifying as a conservative republican and racism. In psychology a difference of .8 standard deviations is considered a large effect. In intelligence testing, a standard deviation is 15, and a difference of .769 would be a difference by 12 IQ points.

Political Orientation and Racism Over Time
The first figures showed that racism was lower in 2016 and 2018 than in the years before. To examine whether changes in racism differ as a function of political orientation, I added time to the model and examined different time trends for conservative republicans and others. I used presidents to measure time using the 1990s as the reference period and counted 2016 as a Trump year, although he was only elected at the end of the year to have two years of observations (2016, 2018). The results of the model showed a significant interaction between political orientation and time. While racism levels remained nearly unchanged for conservative republicans, they decreased for other Americans.

The figure shows a dramatic difference in racism during the Trump years. The difference of 1.4 standard deviations corresponds to a difference of 21 points in IQ testing. Interestingly, the difference is not due to increasing racism among conservative republicans, but rather decreasing racism among Americans.
It is tempting to suggest that this large difference in racism explains the much stronger response to George Floyd’s murder by a police officer, while similar events in previous years did not spark the widespread protests the US have seen in the last weeks. The data suggest that America as a whole is moving towards more racial equality and that many White Americans empathize with African Americans. However, conservative republicans are an exception. Many of them are opposed to racial equality.
Complicit Racism
Psychological research over the past two decades has focused a lot on implicit racism. The idea is that individuals can hide their racism from themselves. The notion of unconscious bias or racism is controversial and there is no solid scientific evidence for implicit racism. Most people know whether they would welcome a Black family member or not. A more common form of racism is a conscious choice to ignore the racism of others, whether it is a colleague, a friend, a family member or a party member. You know they are racist, but you don’t say anything about it. Most people, including conservative republicans, are not surprised by the finding that conservative republicans are more likely to be racist. We all know examples of racist conservative republicans and the Republican party carefully avoids alienating racist voters. The current Republican party suffers from complicit racism. Some party strategists even admit that complicit racism was used to win majorities. However, most Americans are increasingly appalled by the complicit racism that is inconsistent with modern American values. Just like the civil war and the civil rights movement, America today is still struggling with the “birth defect of slavery” (Condoleezza Rice).
Political Science and Political Bias
It is not hard to figure out my personal political views and I have no reason to hide them. I am not a fan of conservative republicans and their current leader. This may have influenced the way I analyzed and presented the results. Fortunately, the data are openly available and conservatives are welcome to analyze the data and present their findings. In this spirit, I consider this blog post as a thesis that is awaiting a critical examination and response. However, is it really in doubt that respondents who voted for Trump are more likely to oppose affirmative action and to object to a Black family member? Many probably think that these results merely show the obvious.
Hi Uli, I was wondering, on a technical note, how do you specify the effect of an observed exogenous variable on observed exogeneous variables, as in your models? I am an old and rusty LISRELite, and I cannot recollect right now how these effects may be specified.
Thanks
Best
Luigi
Hi Luigi, MPLUS is a wonderfully simple language to specify structural equations.
Here is the syntax.
! Measurement Model of Racism
racism by work_up;
racism by affirm;
racism by anti_bm;
racism by ft_white;
racism by spend_black;
! Extra relations among indicators
affirm with work_up;
ft_white with anti_bm;
! Relationship with conservative republican
racism on con_rep;
affirm on con_rep;
spend_black on con_rep;
I appreciate the work you do and your candor, but this to me seems tendentious. I don’t think ‘racism’ has any precise meaning or validity. The measures you use seem to imply that it is basically anyone who opposes your policy preferences and worldview regarding Blacks, or else anyone who isn’t sufficiently pro-Black, by your arbitrary estimation. In common vernacular, ‘racism’ is increasingly just an epithet for ‘White’, or a White who isn’t ‘woke’, and your analysis is in keeping with this trend. I think something like ‘in-group preference’ or measures of identification with one’s race/ethnicity is a more coherent and meaningful construct. Alternatively, if you intend to measure how Whites, and only Whites, feel about Blacks, why not just measure that? What informational content does the term ‘racist’ provide other than to signal your own opinion of their moral deficiency?
Clearly, Blacks and Whites, and Blacks and Asians, and so on are not ‘equal’ in average life outcomes- everyone acknowledges this. This has no bearing on a) what policies people prefer in response or b) how they tend to treat individuals of different races (as opposed to the abstract category of those races).
Regarding the latter, see (https://psycnet.apa.org/record/2019-12064-001), reporting that White liberals tend to talk to Blacks like children. This is despite liking Blacks more than they like themselves. White liberals are unique in that they are the only group in the US that feels more positively towards out-groups (i.e. non-Whites) than they feel about themselves. White liberals regard this is a virtue – I regard it as pathological. Zach Goldberg has popularized this finding, but anyone can easily verify this for themselves using GSS data, or ANES data, for example (see 2018 Pilot study).
Out of Blacks, Asians, and Hispanics, Whites basically have the lowest degree of identification with their race and the lowest degree of in-group-racial preference. Whites discriminate less than Blacks (see: https://journals.sagepub.com/doi/full/10.1177/2053168017753862). Your analysis, however, ignores this context. If you applied your analysis consistently, Blacks would easily be the most ‘racist’ group in the country. White liberals would, of course, regard Black racism itself as a result of their own imaginary supremacy.
I also wonder if you would regard hereditarians as racist, by definition? By hereditarians I mean people who understand the role that genes play in influencing behavioral and cognitive traits associated with life outcomes and who also understand that the frequencies of alleles contributing to those heritable traits are not evenly and identically distributed across racial groups – i.e. vary by ancestry. What if they also really liked Blacks and love policies like “Affirmative Action”?
This is a very old question with decades (centuries?) of research addressing it, but I wonder how much of this is related to exposure to Blacks. With few exceptions, most people tend to prefer not to live in predominantly Black neighborhoods, including Blacks. So, if conservatives disproportionately live in areas in which they tend to have lots of negative experiences with ‘Black folk’ (e.g. crime, anti-social behavior, etc) then that would tend to downgrade their assessment of Black people as a category – although, again, it might not have any bearing on (or else is related in a very complicated way with) their concrete relationships with Blacks. I wouldn’t even be surprised if White conseratives, on average, have more Black friends than White liberals, which is why, for White liberals, the act of *saying* you have Black friends is itself sure proof of your racism!
But joking aside, I find it unnerving that you would even regard the term ‘racist’ as a valid and meaningful way to categorize people – as if the abstract concept could be a cause of concrete behavior and attitudes. This gets everything backward. I’ll conclude with an analogy – I think basically the term ‘racist’ is no more (or less) valid than the term ‘Suppressive Person’ (SP) as used in Scientology circles. I’m sure they both seem to have concrete meaning to the people who employ them, but to me they are primarily means of signaling moral approval and disapproval using completely arbitrary criteria that are inconsistently applied.
Sincerely, – anonymous troll.
In my post, I never label a single individual as a racist for two reasons. First, racism is a continuum like many other personality traits. There are no types, they are simplifications. Second, correlations are about relationships between variances and latent variables never represent a specific individual. I am merely showing that conservative republicans score higher in racism (are more racist) than other Americans. Of course, I could have used a different term, but I am not sure what would be a better term for a trait that makes people oppose a Black family member. Do you have a suggestion?
Hi, you ask a fair question. And I don’t have a satisfactory answer. Obviously my comments have no direct bearing on your formal model – I would need to propose my own and/or spend much more time analyzing yours than I have. I will just say that, according to Jardina’s ‘White Identity Politics’ Whites can be “pro-White” without being anti-Black or having a negative opinion of other races generally, so that might be something worth considering. This is stating the obvious, and everyone takes this for granted for anyone who isn’t White, but still, it came as a shock to some people.
Anyway, I’d have to think about it some more, but to me the phenomenon you are describing is a form of homophily. Racial homophily? Ethnic homophily? I’m clearly more concerned with the moral baggage around the term “racist” than the term itself – if you’d be willing to use that term to describe a Black parent, for example, who’d prefer their kids marry a Black person, then that would at least be consistent. If I come up with anything I’ll be sure to let you know.
Nice analysis, but at the end of the day, the conservative “white” mindset is less tolerant of others (in a general sense since there always exception to a rule) than the liberal “white” mindset. I’m not sure if you are attempting to refute that because it offends you, or it hits close to home.
I think the results support what you assumed. Now you have some scientific evidence to support your beliefs.
I was born in rural Arkansas which ismoretty much the entire state just about, I live in Austin, TX now but lived in Arkansas and Alabama in many different towns and cities. I have always been drawn to cultural anthropology, sociology, and psychology and I can tell you that without a doubt conservative republicans in rural America are more likely to be racist in regards to condemning marrying a black person and general hate and feelings of superiority over black people. It should be common sense. Most white people in these places are various degrees of really racist and secretly racist. My parents were secretly racist. They don’t wanna lose their job but when my sister dated black guys and jad mixed race kids, well, they gave up on her. My dad had black semi-friends and he would qualify them as being really Christian or exception to the rule. Everyday folks would joke around as they saw it and say stuff like “you’re not dating a black person you? Rural white america is more likely to be conservative republican, more likely to be racist, more likely to be less educated. They view city life like a foreign country. As a white kid raised in what I didnt think was a racist home until I was old enough to think for myself, a home that felt from everything I could see, think, and understand as a open minded home, can tell you most of these people are raised with bias and it isn’t going away any time soon. I am not a democrat, I am not a republican, I think for myself as much as I can. I bet my life that conservative white America is far more racist than people realize. Progressive Democrats dominate citites and here in Austin, Texas Metro and they have no idea the bubble they live in and what the rest of rural America is thinking. The divide from both sides is the problem and the lack of self awareness, logical thinking, human empathy and understanding compels me to pity the combined ignorance of the American human being but Republicans suck a little bit more (well, since Trump a lot more). It’s surreal at times but also something I talked to my close friends about as a teenager, the last gasp of the conservative white and how they won’t “go down” without a war. They will fail but larger numbers will get more and more increasingly extreme, this is common sense, it is obvious. We need people to stand up and speak the awkward truth but people like me don’t because we still love so many of these people even of we know they are wrong. These conservative white republicans that dominate rural America aren’t much less racist than their parents, they are just too afraid to say what they think unless emboldened by a figure similar to and by Trump.
Hello! I happened to pass by and am honestly a little baffled. I find it to be very hard/impossible to quantify racism based solely on what people are for and against. For example, I myself am a woman and I am against affirmative action. My father was barred from taking a class that would have given him the opportunity to become a teacher (his dream job) based solely on his sex. He didn’t grow up rich by any means and even if he did, it would be no excuse to put a woman in his seat, when he had an A in the class prior and was the first to sign up (confirmed by secretary) for a first come, first serve class. That should not make me sexiest to believe that affirmative action is both unfair but also a little patronizing and sexist in nature. I feel that people believe in or are against certain policies for many different reasons, and it can be quite insulting to generalize people and suggest a label for them that could harm/slander them for a crime they didn’t commit. It’s important to see others as human beings first. Everyone has different experiences and ideas and that’s what makes us unique. We shouldn’t be statistics; we should be individuals. Unfortunately, there are real racists left, right, and center. I personally believe that racism is regressive and even a genetic mistake. The human race is better off mingling instead of creating “us vs them”. The easiest way to end racism (an impossible task unfortunately) is to see an individual, not skin color. To rise above the ashes and make a better world for then next generation. It’s what our ancestors did, and it’s what we should do. God speed, friend.
Hi Rebekkah, to understand the post it is important to realize that (a) the model does not rely on measuring racism of individuals, it allows for errors in the relationship between responses to a specific item and racism (b) some of the questions are not about affirmative actions but about interracial marriage, where your concerns do not apply. So, it is entirely possible that you can be against affirmative actions without being racist or sexists and that the claims in the blog post are correct.
You don’t realize how your response is coded. Your reaction and need to qualify yourself is damning in itself. Aside from that, your story has so many holes but you are completely missing the point. Try assuming that you are wrong sometimes and try to prove yourself to be right. Think about how you responded and what others might interpret from your response. I think reason and logic are far too neglected in general society and our understanding of each other, our inability to have nuanced opinions and ideas in politics, our ignorance of our own selves, all this is a disease. It’s good to know when you are wrong, right, or don’t have the proper information or understanding to know exactly.
I do wish the people who made the graphs would consider readability from the perspective of the people who really need to see this type of information.
0.0 to 0.4 isn’t going to mean anything to the average person who actually NEEDS to see this information. We aren’t new to this, we’ve been doing this for quite a while. There needs to be someone who steps up and stops the nonsense. We aren’t going to be able to show everyone the error of their ways, but we certainly can remove some of the obstacles along the path.
The average person seems to struggle with understanding these terms. We know this. Stop making it harder than it has to be.
“For v against”, or “agree v disagree”; and, “x” out of “n”, or some other real-world numeric notation — would go a long way in shortening the time it takes for people to explain what is being shown in the charts.
ijs.
Thanks for the feedback. Some better information about effect sizes is a good idea.
In regards to the Jardina model, true, you can lack ‘racial prejudice’ or antipathy toward other groups, BUT, being pro-white in her model still means you’re racist, namely, because you’re supporting institutional racism through a set of policies that benefits Whites over Blacks. We’re really talking about two forms of racism, one that exists in the head, and one that exists in a system that benefits one group over others. Either way, you’re still racist.