Social psychologists have discovered confirmation bias as a powerful human trait. Rather than looking carefully for all relevant information, humans tend to prefer to look for information that confirms their existing beliefs. One major advantage of the scientific method is that it provides objective information that forces individuals to update false beliefs. As a result, evidence that disconfirms or falsifies existing beliefs is a powerful driver of science.
Unfortunately, psychologists do not use the scientific method properly. Instead of collecting data that can falsify existing theories to advance psychological theories, they have a confirmation bias in the application of the scientific evidence. Rather than updating theories in the light of disconfirming evidence, they tend to ignore disconfirming evidence. As a result, psychological science has made little progress over the past decades.
DeYoung (2015) proposed a theory of personality with a higher-order factor of plasticity. He emphasized that his cybernetic Big Five theory affords a wealth of testable hypotheses. Here I subject one of these testable hypothesis to an empirical test by fitting a hierarchical model to 15 primary traits that have been linked to extraversion and neuroticism. The plasticity hypothesis predicts that most of the correlations among these 15 traits are positive and that a model with higher-order factors of extraversion and openness shows a positive correlation between the two traits. To foreshadow the results. The correlation between E and O was close to zero and slightly negative.
Plasticity
In the 1980s, personality psychologists agreed on a hierarchical structure of personality with many correlated primary traits that are encoded in everyday language (e.g., helpful, talkative, curious, efficient, etc.) and five largely independent higher-order factors. These higher-order factors are known as the Big Five. The five factors reflect sensitivity to negative information (Neuroticism), positive energy / approach motivation (Extraversion), a focus on ideas (Openness), pro-social behaviours (Agreeabeleness), and a rational, deliberate way of decision making (Conscientiousness).
In 1997, Digman proposed that the Big Five factors are not independent and systematically related to each other by two even higher-order factors. He suggested that one factor produces negative correlations of neuroticism with agreeableness and conscientiousness and a positive correlation between agreeableness and conscientiousness. A positive correlation between extraversion and openness was attributed to a second factor called beta.
DeYoung (2006) changed the names of the two factors. Alpha was called stability and beta was called plasticity. To test the theory of stability and plasticity, DeYoung analyzed multi-rater data that avoid the problem of spurious correlations among Big Five scales in self-ratings (Anusic et al., 2009). The key finding was that the shared variance among raters in E-scores and the shared variance among raters in O-scores on the Big Five Inventory corelated r = .24 (.59 x .40). In contrast, the corresponding correlation for the Mini-Marker scales was considerably lower, r = .09 (.69 x .13).

This article has been cited 389 times in Web of Science. In contrast, another article by Biesanz and West that used the same methodology and found no support for the plasticity factor has been cited only 100 times (Biesanz and West, 2004). This bias in citations shows the prevalence of confirmation bias in psychology. Given the weak correlation of r = .09 with the Mini-Markers and Biesanz and West’s failure to find a plasticity factor at all, the evidence for a plasticity factor is weak at best.
Moreover, the inconsistency of results points to a methodological problem in all existing tests of a plasticity factor. The problem is that all tests relied on scale scores to test theories about factors. This is a problem because scale scores are biased by the items that were used to measure a construct. As a result, additional relationships between item-specific content can produce spurious correlations that are inconsistent across measures with different item content. A simple solution to this problem is to conduct a hierarchical factor analysis. In a hierarchical factor analysis, the Big Five are represented as the shared variance among items that are used as indicators of a Big Five factor. As far as I know, this approach has not been used to examine the correlation between the extraversion factor and the openness factor.
What are Extraversion and Openness?
Another problem for empirical tests of Plasticity is that extraversion and openness are poorly defined constructs. Most of the time, personality psychologists are satisfied with operational definitions. That is, extraversion is whatever an extraversion scale measures and openness is whatever an openness scale measures. This is a problem when the correlation between E-scales and O-scales varies across different scales.
To avoid this problem, it is necessary to define and measure extraversion and openness in a more stringent way. Short of a classic definition of these constructs in terms of defining features, it is possible to define these construct by listing prototypical exemplars. For example, core primary traits of extraversion are sociability and positive energy (lively, energetic). Thus, an extraversion factor can be defined as a factor with high loadings of sociability and positive energy. Some theories of Extraversion have established longer lists of primary factors that are related to extraversion. The NEO-PI lists six primary factors that are often called facets. A competing model called the HEXACO model lists four primary factors. After accounting for overlap, this provides a list of 7 primary factors that can be used to define extraversion. According to this definition extraversion is the shared variance between these 8 factors. The same logic applies to the definition of openness to experience. After taking overlap into account, the NEO-PI and HEXACO models suggest that openness can be defined as the shared variance among 8 primary factors.
It is noteworthy that this definition of extraversion also implies a way to test this particular theory of extraversion. If one of these 8 factors does not load on a common extraversion factor, the theory is falsified. This does not mean that extraversion does not exist. For example, if only one factor does not load on the extraversion factor, the extraversion theory can be modified to exclude this factor from the definition of extraversion.
Only after an empirically validated model of Extraversion and Openness has been established, it is possible to test the Plasticity theory. A straightforward prediction of this theory is that all primary factors of Extraversion share variance with all primary factors of Openness. Once more, rejecting this theory does not automatically imply that there is no Plasticity factor. Additional relationships between specific facets could influence the pattern of correlations. However, this would mean that Plasticity alone is insufficient to explain the relationship between E-factors and O-factors and a simplistic Plasticity theory is insufficient.
Data
One problem for empirical tests at the facet level is that the measurement of many facets requires a lot of items and that factor analyses at the item level require many participants. One solution to this problem is to ask participants to complete only a subset of all items and to use advanced statistical methods to analyze data with planned missing values. It has also become easier to collect data from large samples using online surveys.
Over the past decade, Condon and Revelle have collected data from tenth of thousands of participants for over 600 personality items that were selected to represent several personality questionnaires including the NEO-PI and HEXACO scales. The authors generously made their data openly available. I used the datasets that represent data collected between 2013 and 2014 and 2014 to 2015 (https://dataverse.harvard.edu/dataset.xhtml?persistentId=doi:10.7910/DVN/SD7SVE). I did not use all of the data to allow cross-validation of the results with a new sample.
Measurement Model
The measurement model presented here is strictly exploratory. To speed up data exploration, I computed the covariances among items and analyzed the covariance matrix with a sample size of 1,000, which was the minimum number of cases for all item pairs. Each primary factor was represented by 10 items. However, the items were not validated by strict psychometric tests and CFA results showed items with correlated residuals, low primary loadings, or high secondary loadings. These items were eliminated and only the four or five items with the best psychometric properties were retained.
I was able to identify 15 of the 16 theoretically postulated primary factors. The only factor that created problems was the social self-esteem factor of Extraversion in the HEXACO model. Thus, the measurement model had 7 extraversion factors and 8 openness factors.
After completing the preliminary analyses, I fitted a proper model based on the raw data with planned missing data, which is the default option in MPLUS. The main disadvantage of this method is that it is computing intensive. It took 5 hours for this model to converge.
All items had primary loadings on the theoretically assigned factor and loadings on an acquiescence factor depending on the direct or reverse scoring of the item. In addition, some items had secondary loadings that were all below .4 and all but 2 were below .3 (see complete results on OSF, https://osf.io/wyksp/). Overall model fit of this model was excellent for the RMSEA and acceptable for the CFI, RMSEA = .006, CFI = .936. However, overall model fit for data with many missing values can be misleading because fit is determined by a different formula (Â (Zhang & Savaley, 2019). More important is that inspection of modification indices showed no major modifications to improve model fit. Model fit is most important to provide a comparison standard for models of the correlations among the primary factors.
Table 1 shows the items and their primary loadings for Extraversion factors. Point estimates are reported because sampling error is less than .02 and any deviations from the point estimate by two standard errors have no practical significance. The information in this table can be used to select items or to write new items with similar item content for future studies.

Table 2 shows the correlations among the 7 primary E-factors.

The key finding in Table 2 is that all correlations are positive. This finding confirms the assumption that all primary factors share variance with each other and that the correlations among the primary factors can be modeled with a higher-order factor. This also makes it possible to define Extraversion as the factor that represents the shared variance among these primary factors.
The next finding is that all primary factors have distinct variance as all correlations are significantly different from 1. However, the correlation between sociability and boldness is very high, suggesting that these two factors have little unique variance and could be merged into a single factor. Other pairs of strongly related primary factors are boldness and assertiveness and liveliness and activity level. All other correlations are below .70.
Table 3 shows the primary loadings for the openness items on the primary openness factors.

Table 4 shows the correlations among the primary O-factors.

The key finding is that all correlations are positive. This justifies the definition of Openness as a higher-order factor that represents the shared variance among these 8 factors.
The second observation is that only one pair of primary factors shows a correlation greater than .70. Namely, Inquisitive and reflective are correlated r = .77. Although it was possible to find a distinction between these factors, they were both derived from items belonging to the Inquisitive scale of the HEXACO model and the intellect scale of the NEO-PI. Thus, it would also possible to reduce the number of factors to 7.
Table 5 shows the correlations between the 7 primary E-factors and the 8 primary O-factors. If plasticity is a higher-order factor that produces shared variance between E-factors and O-factors, most of these correlations should be positive, although their magnitude should be lower than the E-E and O-O correlations in Tables 2 and 4.
– Drumroll –

Table 5 shows the results. In support of a Plasticity factor, 24 of the 56 correlations are positive and above .10, whereas only 12 correlations are below -.10. However, the pattern of correlations suggests that some O-factors are not positively related to E-factors. Specifically, fantasy and progressive attitudes tend to be negatively related with extraversion factors. In comparison, novelty seeking shows very strong and consistent positive relationships with all E-factors, suggesting that novelty seeking is related to Openness and Extraversion. To a lesser extend, this also appears to be the case for Imagination.
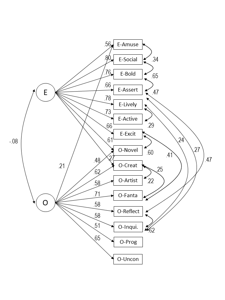
A Higher-Order Factor Model
To further explore the pattern of correlations in Table 5, I fitted a higher-order model with an E-factor and an O-factor. Such a simple model did not fit the data. I therefore modified the model to achieve fit that closely approximated the fit of the measurement model, while retaining interpretability. Figure 1 shows the final model. The model had an RMSEA of .007 vs. .006 for the measurement model and a CFI of .917 vs. .936 for the measurement model. Modification indices suggested no notable improvements by adding secondary loadings of primary factors on E and O or further correlated residuals among the primary factors.

The most notable finding was that the correlation between Extraversion and Openness was close to zero and negative. This finding contradicts the prediction of the plasticity model that E and O are positively correlated due to the shared influence of a common factor. For the most part, primary factors had only loadings on their theoretically predicted factor. The main exception was novelty seeking which is based on items for the NEO-PI adventurous scale. The novelty factor actually loaded more strongly on extraversion than on openness. However, even in th NEO-PI model, this factor was a hybrid of E and O, but with a stronger loading on openness. The hybrid nature of this factor does not necessarily require a change of the definition of Extraversion and Openness. It is still possible to define Extraversion as a factor that influences among other things novelty seeking and to define Openness as a factor that defines among other things novelty seeking. The remaining secondary loadings are weaker and do not require a change of the definition to accomodate them.
In conclusion, the key finding is that extraversion can be defined as the shared variance among eight basic traits and openness can be defined as the shared variance among eight basic traits, with one overlapping trait. When extraversion and openness are defined in this way, they emerged as largely independent factors. This finding is inconsistent with the plasticity model that postulates a positive correlation between extraversion and openness.
The present results are not inconsistent with previous findings. As noted in the Introduction, previous studies produced inconsistent results and the inconsistency could be attributed to the use of scales with different item content.
Implications
The present findings have relatively little implications for the measurement of personality and for the use of personality questionnaires to predict behavior. In hierarchical models all of the variance of higher-order traits is captured by lower order traits that also contain unique variance. Therefore, higher-order traits can never predict behavior better than lower order traits. Aggregating E and O to create a plasticity scale only destroys valid variation in E and O that is not shared and makes it impossible to say whether explained variance was due to E, O, or the shared variance between E and O.
The results are more important for theories of personality, especially theories about the nature and causes of personality traits, such as DeYoung’s cybernetic theory of the Big Five (DeYoung, 2015). This theory entails the assumption that E and O are related by plasticity.

“Although the Big Five traits were initially assumed to be independent and, thus, the highest level of the hierarchy, they are, in fact, regularly intercorrelated such that there exist two higher order traits, or metatraits, which we have labeled Stability and Plasticity (DeYoung, 2006; DeYoung, Peterson, & Higgins, 2002; Digman, 1997; see Section 5 for explanation of these labels). Although Stability and Plasticity are positively correlated in ratings by single informants, this correlation appears to result from rater bias, as they are typically uncorrelated in multi-informant studies (Anusic, Schimmack, Pinkus, & Lockwood, 2009; Chang, Connelly, & Geeza, 2012; DeYoung, 2006; McCrae et al., 2008). The metatraits, therefore, appear to be the highest level of the personality hierarchy, with no ‘‘general factor of personality’’ above them (Revelle & Wilt, 2013).” (p. 36).
DeYoung tried to characterize the glue that binds Extraversion and Openness together as “a cybernetic function to explore, create new goals, interpretations, and strategies (cf. Table 1, p. 42). The theory also postulates that dopaminergic systems in the brain are shared between extraversion and openness traits to provide a neurobiological explanation for the plasticity factor. He also suggests that plasticity is related to externalizing problems like delinquency and hyperactivity. However, this has never been shown by demonstrating that all or at least most facets of extraversion and neuroticism are related to these outcomes. Although future research is needed to examine this question, the present finding that E and O facets are largely independent renders it unlikely that this would be the case.
Novelty Seeking versus Plasticity
Many claims about plasticity may be valid for the adventurousness facet of the NEO-PI that corresponds to the Novelty Seeking factor in the present model. Novelty seeking is related to exploration, making new goals, and engagement in risky activities. It would not be surprising to see that it is also related to externalizing rather than internalizing problems. Novelty seeking is also related to all extraversion and openness facets. Thus, in many ways, novelty seeking has many of the characteristics attributed to plasticity. The key difference between novelty seeking and plasticity is that novelty seeking is a lower-order (facet) trait whereas plasticity is supposed to be a higher-order trait. The difference between the two is that a higher-order trait is assumed to produce shared variance among all E and O factors, whereas a lower-order trait can be related to all E and O factors without influencing the relationship between them. That is, in Figure 1 the causal arrows from E and O to novelty seeking would be reversed and the plasticity factor would produce correlations among all E and O factors. Given the lack of a correlation in the model without these factors, it is clear that there is no higher-order Plasticity factor.
This has important implications for theories of personality. It is unlikely that all E and O factors share a single dopaminergic system. Rather the focus might be directed that the lower-order trait of Novelty Seeking.
Conclusion
DeYoung (2015) emphasized that his cybernetic Big Five theory affords a wealth of testable hypotheses. Testable hypothesis are useful because they make it possible to falsify false predictions and to modify and improve theories of personality. One obvious prediction of the theory is that the plasticity factor produces positive correlations among primary traits related to extraversion and openness to experience. This follows directly from the notion that higher-order factors represent shared variance among lower-order factors. Here I presented the first test of this prediction and found no support for it. While a single failure is not sufficient to abandon a theory, it should be noted that the CBFT has not been subjected to many tests and that the results were inconsistent. Given the lack of strong support for the theory in the first place, the present results need to be taken seriously. I also provided a simple way to revise the theory by moving the plasticity factor of exploration from the higher-oder level to the facet level and to equate plasticity with novelty seeking.
Conflict of Interest Statement: I was the author of an article that introduced a model that also included a plasticity factor (Anusic et al., 2009). We included the plasticity factor mainly under pressure from DeYoung as a reviewer of the paper, while our focus was on the evaluative bias or halo factor. I never really believed in a beta-factor and I am very pleased with the present results. I hope that proponents of the plasticity model analyze the open data to examine whether they are influenced by unconscious biases.
Uli, this is a fairly silly exercise. You start with a set of rationally derived facet scales from purpose-built E and O instruments, so they’re prestructured to measure E and O well, but not necessarily the metatraits. In fact, the authors of the HEXACO PI-R intentionally minimized cross-domain correlations, so their scales are biased against the metatraits in their very construction. I know you’re not using the original HEXACO items, but the bias may remain in their IPIP equivalents. Then you fit a model with a bunch of post-hoc modifications (cross loadings and correlated residuals) that are going to reduce a possible correlation between the E and O factors. What you get with that procedure tells us next to nothing about personality structure. Here’s a less biased analysis based on the correlation matrices you provided here, an EFA using ML with oblimin rotation:
Structure Matrix
BOLD .904 .082
SOCIAL .877 -.035
ASSERT .710 .198
LIVELY .695 .056
ACTIVE .631 .000
EXCITE .631 .228
NOVEL .628 .499
AMUSE .611 .197
INQUI .139 .789
REFLEC .146 .738
UNCON .176 .659
IMAGIN .325 .647
ARTIST .165 .572
FANTA -.054 .550
PROG -.067 .465
r = .266
The correlation between these two latent factors is .27, which corresponds to a Plasticity factor with loadings of about .5 for E and O. In other words, these same data can support a higher-order factor above E and O. Further, as you know, this is a more rigorous approach to dealing with the problem of blended variables than your CFA-with-post-hoc-modifications approach.
Also, remember that in oblimin rotation you can set the delta parameter to allow more or less correlation among factors. This is just to remind you that there are an infinite number of equivalent, valid rotations for any factor analysis. You can always fit an orthogonal model if you want. But I’ve just shown you a perfectly valid factor solution in these data that shows a standard level of correlation between E and O that would yield a Plasticity factor.
The fact that there are a few negative correlations among E and O facets doesn’t prove anything about whether the shared variance of all E facets is positively correlated with the shared variance of all O facets. We both know that personality is hierarchically structured, and lacks simple structure, and that there is valid unique variance at every level of the hierarchy. There could be forces causing E and O to correlate positively that are simply cancelled out for some facets by other forces that are unique to those facets.
I don’t expect anything I say to influence your thinking because no one can ever break through your remarkable level of motivated reasoning and confirmation bias (ironic, isn’t it, given the insults you like to sling around? – to be clear, I fully agree with you that psychology suffers from a lot of confirmation bias, but you are the last one who should be throwing stones). Nonetheless, I thought it would be good to leave a comment here for any interested readers. The metatraits are relatively weak factors, certainly weak compared to the Big Five, but I think they are interesting for theoretical reasons. One often sees that E and O predict variables similarly, whereas N, A, and C tend to predict other variables similarly (plus the Big Five show a pattern of correlated change over development that’s consistent with the metatraits; Klimstra et al., 2013, JRP). I know the label “Plasticity” can be confusing, and I recommend people read some of my work if they want to understand my reasoning about it. For example: https://drive.google.com/open?id=0B-XDPUhSKUmOSEpiU1VMX096bkU
Incidentally, Novelty Seeking would be a good direct indicator of Plasticity, as it clearly represents variance common to E and O and also ties in directly to my description of Plasticity as a general tendency toward exploration. Remember that SEM is not causal modeling; it’s just modeling patterns of covariance. You can model Novelty Seeking as a blended facet of E and O if you like, or you can model it as a direct indicator of a higher-order factor, but none of this says anything about what causes these various traits to covary.
p.s. You failed to mention that my 2006 article found support for a hypothesis about why Biesanz and West failed to find evidence for the metatraits: they used a questionnaire that produced poor inter-rater agreement. Thus, my article superseded their article, and its higher citation count has nothing to do with confirmation bias. You also failed to mention that when I analyzed both instruments together in one model (the Mini-Markers and the BFI), removing instrument-specific variance, the correlation between E and O was .22. Saucier intentionally minimized correlations among the Big Five when he constructed the Mini-Markers, so it too is biased against the metatraits in its construction. Nonetheless, as long as a less biased instrument was also included in the analysis, the metatraits still appeared.
Hi Colin, you are a great example of the conformation bias among psychologists. Is there any evidence that you would treat as meaningful to conclude that the meta-traits do not exist?
As a graduate student you read Digman and bought his work which actually is statistically flawed. And now you are going to defend the meta-trait model till the rest of your life. I don’t have time for people like that. I rather analyze data and make sense of them. And I for sure will black ball you as a reviewer. You are not an expert. You are a believer.
Sure, Uli, if you provide convincing evidence that the shared variance of good E indicators is not positively correlated with the shared variance of good O indicators, then I would conclude that there is no higher-order factor above E and O. So far you haven’t done that. The data you provided here show a correlation between latent E and O with a simple EFA. Yes, Digman’s analyses were flawed, but better analyses continue to provide evidence for at least a weak Plasticity factor.
Please do black ball me as a reviewer, as I would be happy not to be tempted to waste time thinking about your work.
EFA is not a model, especially if you do not test for model fit and compare it with competing models. So, if you want to talk science you need to specify what you consider to be ‘proper’ indicators / facets of E and O and then we can test a model with CFA.
Colin DeYoung writes “If you provide convincing evidence that the shared variance of good E indicators is not positively correlated with the shared variance of good O indicators, then I would conclude that there is no higher-order factor above E and O”
I think he owes us a list of good E and good O indicators/facets. Otherwise Plasticity is just a hypothetical construct that is supposed to explain shared variance among some unknown constructs.